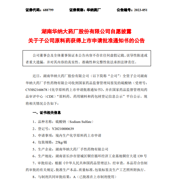
近日,华纳药厂(688799.SH)全资子公司湖南华纳大药厂手性药物有限公司收到国家药品监督管理局签发的硫酸钠《化学原料药上市申请批准通知书》,并在国家药品监督管理局药品审评中心(CDE)“原料药、药用辅料和药包材登记信息公示”平台公示。
硫酸钠为容积性泻药,可促进排便反射或使排便顺利。硫酸钠不易被肠壁吸收而又易溶于水,在肠内形成高渗盐溶液,因此可保持大量水分在肠内,使肠内容积增大,对肠黏膜产生刺激,引起肠管蠕动而加速排便。
获得《化学原料药上市申请批准通知书》,表明该原料药已符合国家相关药品审评技术标准,已批准在国内制剂中使用,可以在国内市场进行销售,将进一步丰富公司产品线,提升公司核心竞争力。
根据华纳药厂2023年半年度报告,公司已经拥有51个特色化学原料药品种,其中38个产品的备案登记号状态为“A”。公司具备数十个原料药中间体的供应能力,具备20余个药用辅料品种的供应能力,并可根据市场及客户需求进行定制生产。
2023年上半年,华纳药厂原料药及中间体产品收入1.48亿元,同比大增68.77%。硫酸钠原料药的获准上市,将进一步夯实华纳药厂“原料--制剂一体化”优势,提高公司优势原料药品种的市场占有率,打造“关联服务与战略订制相结合的原料药营销平台”,助推公司业绩稳步增长。





